设为首页
·
加入收藏
站内搜索
全国性病艾滋病数字化防控平台——携手在线上线运行
流感流行高峰,接种疫苗预防流感!
雾霾天气健康提示
小儿麻痹症,不能太麻痹
更多
疾控新闻
疾控综合
疾控动态
中心公告
疫情报告
中心大事记
更多>>
关于腹泻症候群监测试剂采购项目(
关于腹泻症候群监测试剂采购项目(
关于纯水机及配套耗材采购询价结果
关于腹泻症候群监测试剂采购项目流
关于腹泻症候群监测试剂采购项目的
关于六安市疾控中心纯水机及配套耗
关于新发再发传染病试剂采购项目评
关于前置软件数据集成服务平台运行
关于新发再发传染病试剂采购项目更
关于前置软件数据集成服务平台运行
疾控新闻
您现在所在的位置:六安市疾病预防控制中心(市卫生监督所) >
疾控新闻
>
疾控动态
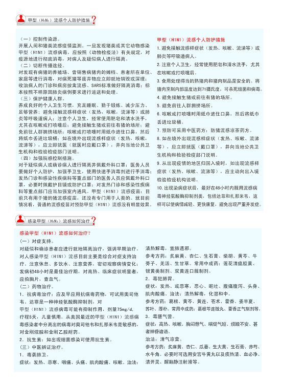
六安市疾控中心预防甲型H1N1流感宣传画
信息来源自:
六安市疾病预防控制中心
发布时间:
2009/5/7
阅读次数:
3013
相关新闻
我市开展2026年“世界防治麻风病日”宣传慰问活动
2026/1/23
以热血践行初心 用担当守护生命
2026/1/16
我市开展2025年死因监测工作现场指导
2025/12/31
省疾控中心赴我市开展性病防治数据质量现场复核工作
2025/12/24
我中心举办食源性疾病暴发事件流行病学调查培训班
2025/12/12
2025年全市新发再发自然疫源性疾病防控暨流感等重点传染病防控工作会议召开
2025/12/11
汇聚志愿力量 共建美好社会--六安市职业病防治志愿服务队开展志愿服务活动
2025/12/5
2025年全市慢性病综合防控暨农村上消化道癌机会性筛查项目培训班成功举办
2025/12/5
我中心开展2025年生活饮用水水质监测暨水质基线调查工作专项督查
2025/12/4
社会共治 守正创新 终结艾滋--2025年“世界艾滋病日”主题宣传活动在皖西学院顺利开展
2025/12/2
CopyRight © 六安市疾病预防控制中心(市卫生监督所) 版权所有 如需转载请注明出处
地址:六安市皋城中路 邮编:237000
E-mail:lacdc@foxmail.com
皖ICP备05022158号-1
皖公网安备:34150102000055号
总计访问人次:
6309111
在线人数:
113